Developer Documentation for the Physics Derivation Graph

navigation / documentation overview / developer documentation

Recommendation: Read the user documentation, FAQ, and design documentation first. This page assumes familiarity with the jargon used in the Physics Derivation Graph.

This page provides developer guidance for the Physics Derivation Graph (PDG). Contributions to the project are welcome; see CONTRIBUTING.md on how to get started. The Physics Derivation Graph is covered by the Creative Commons Attribution 4.0 International License, so if you don't like a choice that was made you are welcome to fork the Physics Derivation Graph project.

Looking for the API? See API documentation.

Contents

  1. Software used in the Physics Derivation Graph
    1. Python
    2. Model-view-controller in Flask
    3. Docker
    4. Web stack
    5. Latex
    6. git
  2. Running the Physics Derivation Graph code
    1. Run Flask container
    2. Run gunicorn container
  3. How to Navigate the codebase
  4. How webpages and the Python functions relate
  5. Build the Physics Derivation Graph software from scratch
    1. Initial infrastructure: Docker and Make
    2. Initial infrastructure: Python and Flask

 

Software used in the Physics Derivation Graph

The complexity supporting a technology is proportional to the number of abstraction layers required to enable it.

Python

Python as a "glue" language is leveraged to connect existing tools like \(\rm\LaTeX\), Flask, logging, manipulation of data. Also, Python is the language the project owner is most comfortable with. And it is free and open source.

Python libraries: matplotlib, black, mypy, pycallgraph, gunicorn, prospector, pandas, jsonschema, sympy, antlr4-python3-runtime, flask-wft, graphviz

Model-view-controller in Flask

The model-view-controller (MVC) is a way to separate presentation from the backend computation and data transformation.

Note on using MVC with Flask and WTForms: For webpages with forms, the form submission should return to controller.py rather than linking to next page.

Docker

Containerization provides documentation of software dependencies and shows the installation process, enabling reproducibility and platform independence.

Alpine was investigated as a candidate OS but was found to be insufficient. Ubuntu provides necessary packages.

Web stack

To provide a web interface, Flask is used. HTML (with Javascript) pages are rendered using Jinja2. Mathematical expressions rely on MathJax Javascript. Flask is not intended for production use in serving Python applications, so Gunicorn is the Web Server Gateway Interface. Nginx provides an HTTP proxy server.

Why this complexity is relevant is addressed in this StackOverflow answer.

Rendering

Latex, dvipng, texlive

Version control

git, github

 


 

Running the Physics Derivation Graph website

The following is an illustration of the various software interactions that are used in this website.

Figure 2.

Run Flask container

Quick start on the command line:

  git clone https://github.com/allofphysicsgraph/ui_v8_website_flask_neo4j.git
  cd ui_v8_website_flask_neo4j/flask/
  docker build -t flask_ub .
  docker run -it --rm -v`pwd`/data.json:/home/appuser/app/data.json \
             -v`pwd`/logs/:/home/appuser/app/logs/ \
             --publish 5000:5000 flask_ub
  

To enter the container, run the commands

  docker run -it --rm -v`pwd`:/scratch \
             -v`pwd`/data.json:/home/appuser/app/data.json \
             -v`pwd`/logs/:/home/appuser/app/logs/ \
             --entrypoint='' \
             --publish 5000:5000 flask_ub /bin/bash
  python controller.py
  

Inside the container there is also a Makefile with code maintenance tools

  docker run -it --rm -v`pwd`:/scratch \
             -v`pwd`/data.json:/home/appuser/app/data.json \
             -v`pwd`/logs/:/home/appuser/app/logs/ \
             --entrypoint='' \
             --publish 5000:5000 flask_ub /bin/bash
  make
  

Run gunicorn container

Quick start on the command line:

  git clone https://github.com/allofphysicsgraph/ui_v8_website_flask_neo4j.git
  cd ui_v8_website_flask_neo4j/flask/
  docker build -t gunicorn_ub --file Dockerfile.gunicorn .
  docker run -it --rm -v`pwd`:/scratch \
             -v`pwd`/data.json:/home/appuser/app/data.json \
             -v`pwd`/logs/:/home/appuser/app/logs/ \
             --entrypoint='' \
             --publish 5000:5000 gunicorn_ub /bin/bash
  gunicorn --bind :5000 wsgi:app \
           --log-level=debug \
           --access-logfile logs/gunicorn_access.log \
           --error-logfile logs/gunicorn_error.log
  

 


 

How to navigate the codebase

After checking out the github repo, navigate to ui_v8_website_flask_neo4j/flask and then run make dockerlive and then open Firefox to https://localhost:5000.
The purpose of this section is to address the question, What happened when that docker container ran and the webpage was opened?
Understanding the answer relies on knowing Python, Flask, and the Model-View-Controller paradigm.

The entry point for the program is controller.py. That file primarily depends on compute.py. The purpose of compute.py is to manage the Python dictionary of nested dictionaries in the variable dat that is read from the JSON file. All the additions, edits, and transformations to dat are performed in compute.py and then provided to controller.py for use in dynamically generating the HTML+Javascript pages using Jinja2.

The starting point of controller.py is at the bottom of the file with the line if __name__ == "__main__". That is where the Flask app is started. Once the app is running, the web browser requests use the function decorators like @app.route("/",...) to run corresponding functions like def index():. Each of the decorated Python functions in controller.py rely on functions defined in compute.py. All of the calls from controller.py to compute.py are wrapped in try/except clauses so that if the Python fails, the user is not exposed to the failure stack trace. Each of the decorated Python functions in controller.py terminate with either return render_template(... or return redirect(... which results in the user's web browser getting a new page of content.

When errors occur, there's a Flask function flash used to convey the error summary to the user (displayed at the bottom of the webpage).

The website allofphysiscs.com is run using docker-compose; see ui_v8_website_flask_neo4j

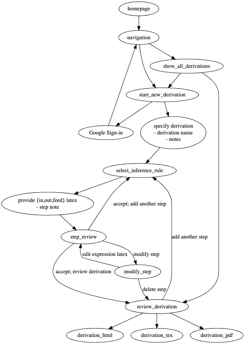
Figure 3. State diagram for the web interface.

 


 

How webpages and the Python functions relate

When a web browser requests the page https://allofphysiscs.com/developer_documentation nginx calls gunicorn calls pdg_app.py with the URL string. The Python flask package uses the URL information to call the relevant Python function. For example, requesting list_all_derivations invokes the function def to_list_all_derivations():. That Python function relies on functions in neo4j_query.py to get data from the Neo4j database.

 


 

Build the Physics Derivation Graph software from scratch

This section tackles incremental construction of software used in the Physics Derivation Graph. There are a set of repositories (https://github.com/orgs/allofphysicsgraph/repositories?q=pdg_) that contain the relevant source code.

Those repos are to be worked through in sequence:

Initial infrastructure: Docker and Make

Before running any project-specific code, investing in reproducibility enables future success.
Docker containers make software dependencies explicit.

The Dockerfile contains

  
# Physics Derivation Graph
# Ben Payne, 2021
# https://creativecommons.org/licenses/by/4.0/
# Attribution 4.0 International (CC BY 4.0)

# https://docs.docker.com/engine/reference/builder/#from
# https://github.com/phusion/baseimage-docker
FROM phusion/baseimage:0.11

# PYTHONDONTWRITEBYTECODE: Prevents Python from writing pyc files to disk (equivalent to python -B option)
ENV PYTHONDONTWRITEBYTECODE 1

# https://docs.docker.com/engine/reference/builder/#run
RUN apt-get update && \
    apt-get install -y \
               python3 \
               python3-pip \
               python3-dev \
    && rm -rf /var/lib/apt/lists/*

Similarly, to improve reproducibility of Docker commands, use a Makefile containing

  
# Creative Commons Attribution 4.0 International License
# https://creativecommons.org/licenses/by/4.0/

# 
.PHONY: help clean webserver typehints flake8 pylint doctest mccabe

help:
	@echo "make help"
	@echo "      this message"
	@echo "make docker"
	@echo "      build and run docker"
	@echo "make dockerlive"
	@echo "      build and run docker /bin/bash"

docker:
	docker build -t flask_ub .
	docker run -it --rm \
            --publish 5000:5000 flask_ub

dockerlive:
	docker build -t flask_ub .
	docker run -it --rm -v`pwd`:/scratch \
           --publish 5000:5000 flask_ub /bin/bash

See https://github.com/allofphysicsgraph/pdg_essential_demo_docker

Initial infrastructure: Python and Flask

See https://github.com/allofphysicsgraph/pdg_essential_demo_flask_website

Dockerfile

  
# Physics Derivation Graph
# Ben Payne, 2021
# https://creativecommons.org/licenses/by/4.0/
# Attribution 4.0 International (CC BY 4.0)


# https://docs.docker.com/engine/reference/builder/#from
# https://github.com/phusion/baseimage-docker
FROM phusion/baseimage:0.11

# PYTHONDONTWRITEBYTECODE: Prevents Python from writing pyc files to disk (equivalent to python -B option)
ENV PYTHONDONTWRITEBYTECODE 1

# https://docs.docker.com/engine/reference/builder/#run
RUN apt-get update && \
    apt-get install -y \
               python3 \
               python3-pip \
               python3-dev \
    && rm -rf /var/lib/apt/lists/*

# https://docs.docker.com/engine/reference/builder/#copy
# requirements.txt contains a list of the Python packages needed for the PDG
COPY requirements.txt /tmp

RUN pip3 install -r /tmp/requirements.txt

COPY controller.py /opt/

# There can only be one CMD instruction in a Dockerfile
# The CMD instruction should be used to run the software contained by your image, along with any arguments. 
CMD ["/opt/controller.py"]

controller.py

  
#!/usr/bin/env python3

# Physics Derivation Graph
# Ben Payne, 2021
# https://creativecommons.org/licenses/by/4.0/
# Attribution 4.0 International (CC BY 4.0)

# https://hplgit.github.io/web4sciapps/doc/pub/._web4sa_flask004.html
from flask import (
    Flask,
    redirect,
    render_template,
    request,
    url_for
)

app = Flask(__name__, static_folder="static")
app.config.from_object(
    Config
)  # https://blog.miguelgrinberg.com/post/the-flask-mega-tutorial-part-iii-web-forms
app.config["DEBUG"] = True

@app.route("/index", methods=["GET", "POST"])
@app.route("/", methods=["GET", "POST"])
def index():
    """
    the index is a static page intended to be the landing page for new users
    >>> index()
    """
    trace_id = str(random.randint(1000000, 9999999))
    logger.info("[trace page start " + trace_id + "]")

    try:
        d3js_json_filename = compute.create_d3js_json("884319", path_to_db)
    except Exception as err:
        logger.error(str(err))
        flash(str(err))
        d3js_json_filename = ""
    dat = clib.read_db(path_to_db)

    logger.info("[trace page end " + trace_id + "]")
    return render_template("index.html", json_for_d3js=d3js_json_filename)

if __name__ == "__main__":
    # app.run(debug=True, host="0.0.0.0")

# EOF

requirements.txt

  Flask

ANTLER grammar

ANTLR grammar:

grammar PhysicsDerivationGraph_grammar;

// claim: this grammar should be equivalent to the schema of the Neo4j property graph

derivation
   : step+
   ;

// "|" signifies is and/or condition. 
// ":" comes after the LHS rule name
// The Antlr4 formatter is found at https://github.com/antlr/Antlr4Formatter
// prefer ':' to immediately proceed the first RHS rule
step
   : inference_rule expression+ feed*
   ;
inference_rule
   : 'add X to both sides'
   | 'multiply both sides by'
   | 'integrate both sides with respect to'
   | 'declareInitialExpression'  
 ;
 
// example expression 'a = b'  -> symbolAST.variable = symbolAST.variable
// example expression 'a + 2 = b + 2' -> symbolAST.variable + symbolAST.constant.value.INT = symbolAST.variable + symbolAST.constant.value.INT 

expression
   :
   //written as latex
   symbolAST
   ;

//example feeds  are 'c' 'x/2'
feed
   :
   //written as latex
   symbolAST
   ;
 

//The current version allows for the empty string, such as implicit multiplication of "a b = 4"
// As per the Diagram a symbol may be operator, constant, variable.
// There is no constraint to say that one of the 3 must exist so symbol AST could be empty
// Also it should be clear as to what combination can be valid for better parsing later on.
symbolAST
   : operator
   | constant
   | variable
   | variable EQUALS variable
   ;

EQUALS:
  '='
;

// INT, FLOAT, REAL, COMPLEX 
value
   : FLOAT
   | INT
   ;

FLOAT
   : INT? ('.' INT)+
   ;

INT
   : '0'
   | [1-9] [0-9]+
   ;
// Letters of the alphabet are often used as variables with different kinds of context.
// Need to capture that context in some way. 
// In Set Theory there are a common set of single characters that have a common meaning. 
// In Calculus a different set of common variable, single letter symbols but different from set theory.
// in sympy.Symbol('a',integer=True,even=True) for example 
variable
   : 'a'
   | 'b'
   | 'c'
   | 'x'
   | dimensionality
   ;
   //becuase integrals are complex I would write it as it's own non-terminal
   
operator
   : '+'
   | '-'
   | '\\int'
   ;

constant
   : value unit
   ;

// see https://en.wikipedia.org/wiki/Dimensional_analysis
// write these entries as a non-terminal as there are likely several complex cases with several or conditions to consider.
dimensionality
   : time
   | length
   | luminous_intensity
   | mass
   | amount_of_substance
   | electric_current
   | absolute_temperature
   ;

// to be defined
time
   : 'time'
   ;

// to be defined
length
   : 'length'
   ;
   // to be defined
luminous_intensity
   : 'luminous_intensite'
   ;
   // to be defined
mass
   : 'mass'
   ;
   // to be defined
amount_of_substance
   : 'amount_of_substance'
   ;
   // to be defined
electric_current
   : 'electric_current'
   ;
   // to be defined
absolute_temperature
   : 'absolute_temperature'
   ;
   // Likely non-terminals depending on the complexity of the OR conditions.
   
unit
   : 'meter'
   | 'foot'
   | 'second'
   | 'hour'
   | 'Watt'
   | 'Joule'
   | 'inch'
   ;

WS: [ \t] -> skip;
NEWLINE: '\n' -> skip;

maintenance of Docker

clean up docker images using

  docker images | grep "                              " | tr -s " " | cut -d' ' -f3 | xargs docker rmi

on a Mac the files get stored in a QEMU image,

$ ls -hal /Users/bhp/Library/Containers/com.docker.docker/Data/vms/0/data/
  

For an overview of where disk space is being used,

$ docker system df
TYPE                TOTAL               ACTIVE              SIZE                RECLAIMABLE
Images              45                  17                  34GB                21.62GB (63%)
Containers          621                 0                   8.129GB             8.129GB (100%)
Local Volumes       5                   3                   251.1kB             20.79kB (8%)
Build Cache         0                   0                   0B                  0B

For an explanation of RECLAIMABLE, see https://stackoverflow.com/a/51520627/1164295